My research focuses on controversy
As a consequence, I work with sociotechnical controversies in a variety of empirical contexts. Below, I go through some of the research areas that I keep engaging with.
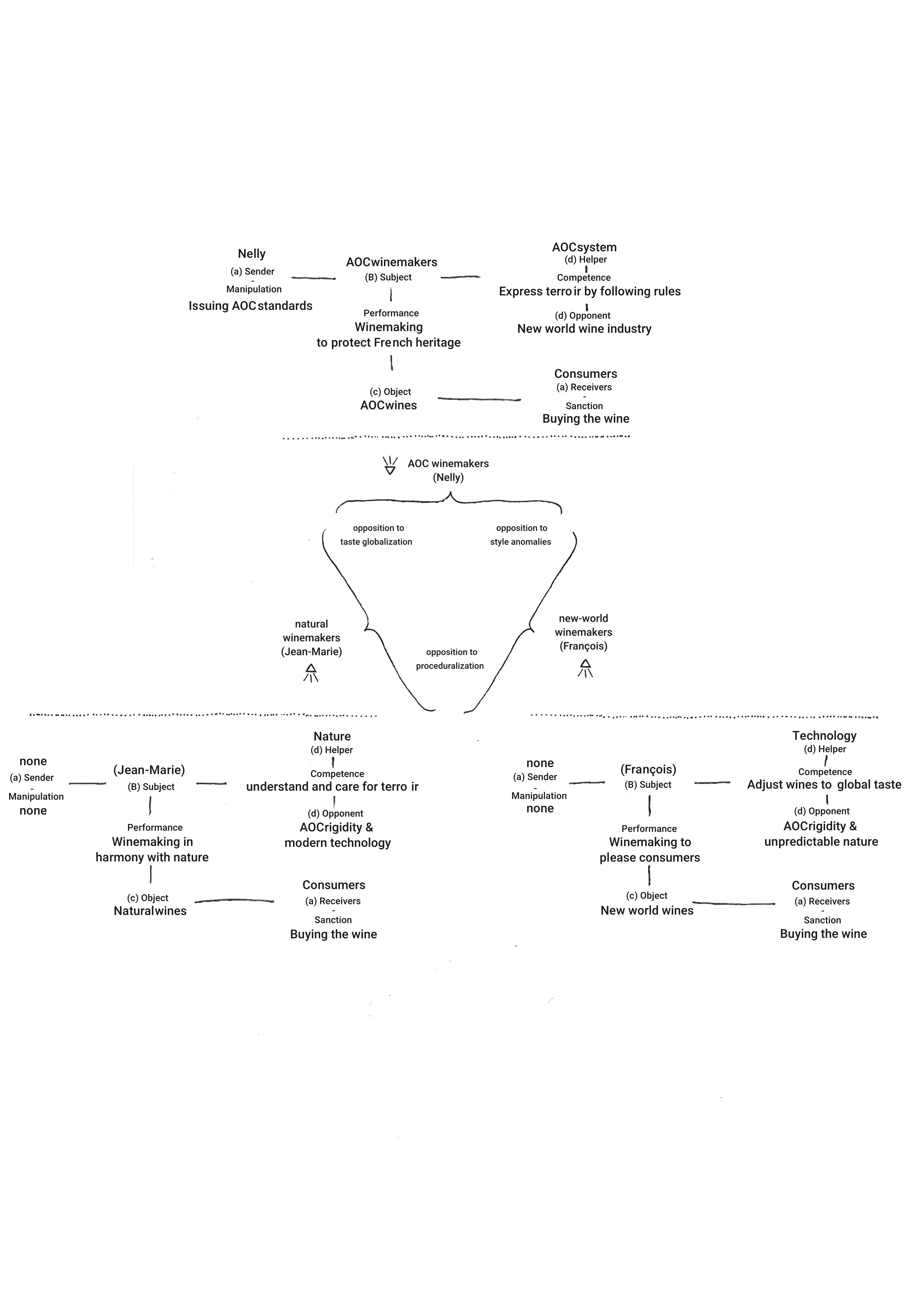
Food
My first piece of serious ethnographic fieldwork took place in the French wine industry. I followed valuation struggles around the notion of terroir and the establishment of new geographical appellations (AOCs) in the Languedoc region. I have since written about this experience in my field guide to controversy mapping with Tommaso Venturini, where we use the example to show how manual controversy mapping can unfold.

, and in an an introductory text to the concepts of becoming and ontological multiplicity in an . I also used the example in my inaugural lecture as professor of computational anthropology.
In 2012, I won a grant from the Carlsberg Foundation to map the evolving issue scape of the New Nordic Food phenomenon. I have kept coming back to it several times, last
I am currently involved Tracing Cullinary Discourse on Facebook Wine In 2025, I participated in a workshop funded by the VolksWDigital Food
Health
Although I have never had any major grants in this area, I keep coming back to a range of health related discussions either through I worked with the Danish Cancer foundation and HPV to understand what happened around the HPV vaccine controversy following the release of a Danish documentary on side effects. At the TANTlab
Crohns Obesity Ageing COVID Surrogacy I current co-supervising a PhD on the PREPARE project around Stem Cells
Energy
I got interested Wind turbines Energy islands
Artificial intelligence
ADD CXAI FAIces advisory board.
Digitalization
COVID DIGI-Front
Climate change
I am currently coPI on a project funded by the
Cities
MOVEO Urbanism Tourism
Security
Puck
Methodological focus
Theoretical focus
Actor-Network Theory
I have written several text books on ANT